bsky-app/docs/img/ota-flow.png
Hailey f924465899
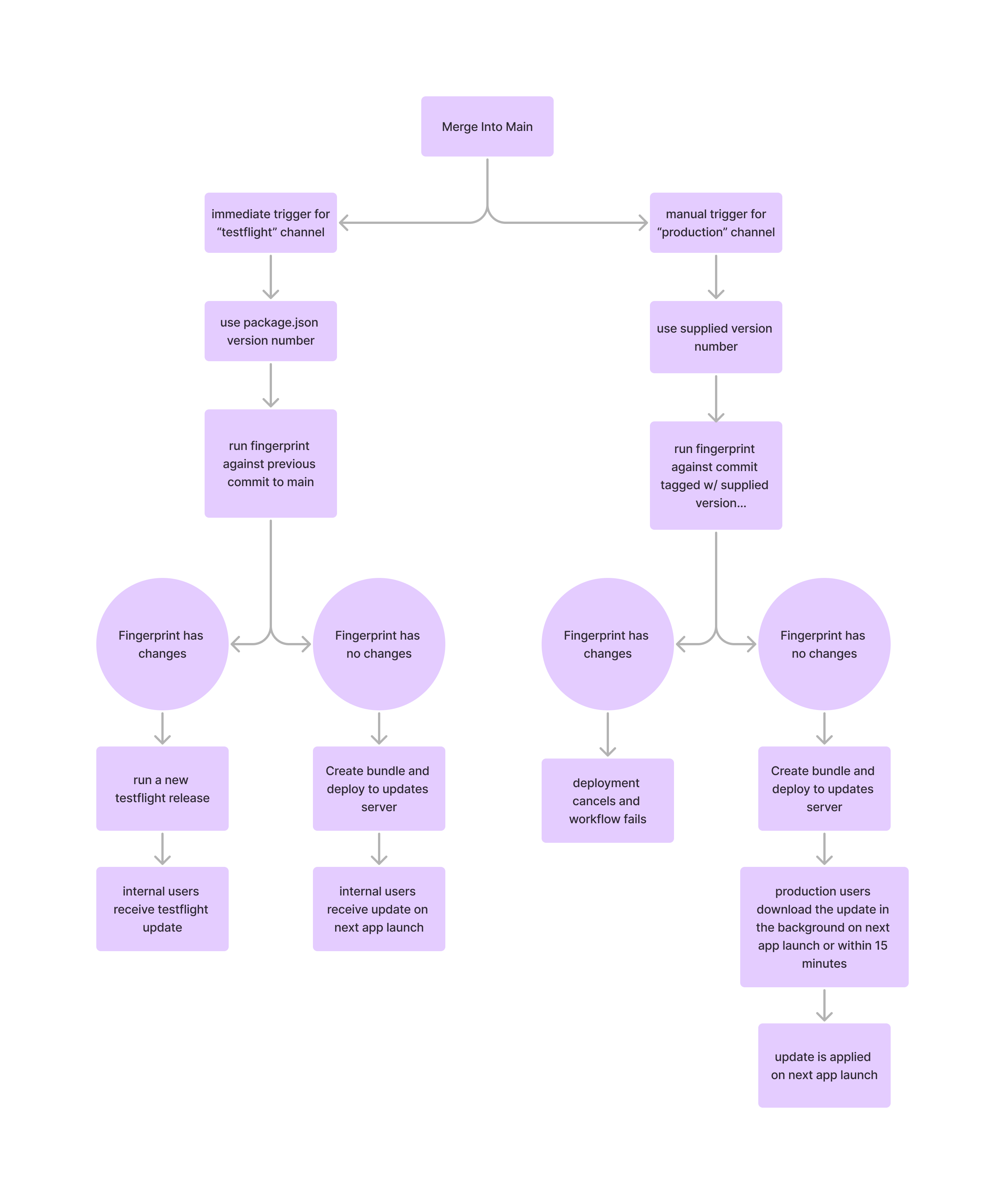
✍️ Add OTA Docs (#4187)
* add OTA documentation

* maybe will look better

* nits

* one more nit

* use the right image
2024-05-23 10:34:01 -07:00

189 KiB
2672x3200px