* Clarify some things * add github outputs script * add slack notify android * test slack android * fix indent * fix test * sigh... * Revert "fix test" This reverts commit c99764464f0e0d147587e3b813319b9b887a30d8. * Revert "fix indent" This reverts commit 4cce508d280c4f9e7b0ee6f9c2693fa88d2b65f4. * Revert "test slack android" This reverts commit b02419b2471e99faa5bac860276fc71b11d35b6a. * test ios workflow * remove testing * add slack info to docs * use correct output for android --------- Co-authored-by: Hailey <me@haileyok.com>
4.6 KiB
OTA Deployments
Overview
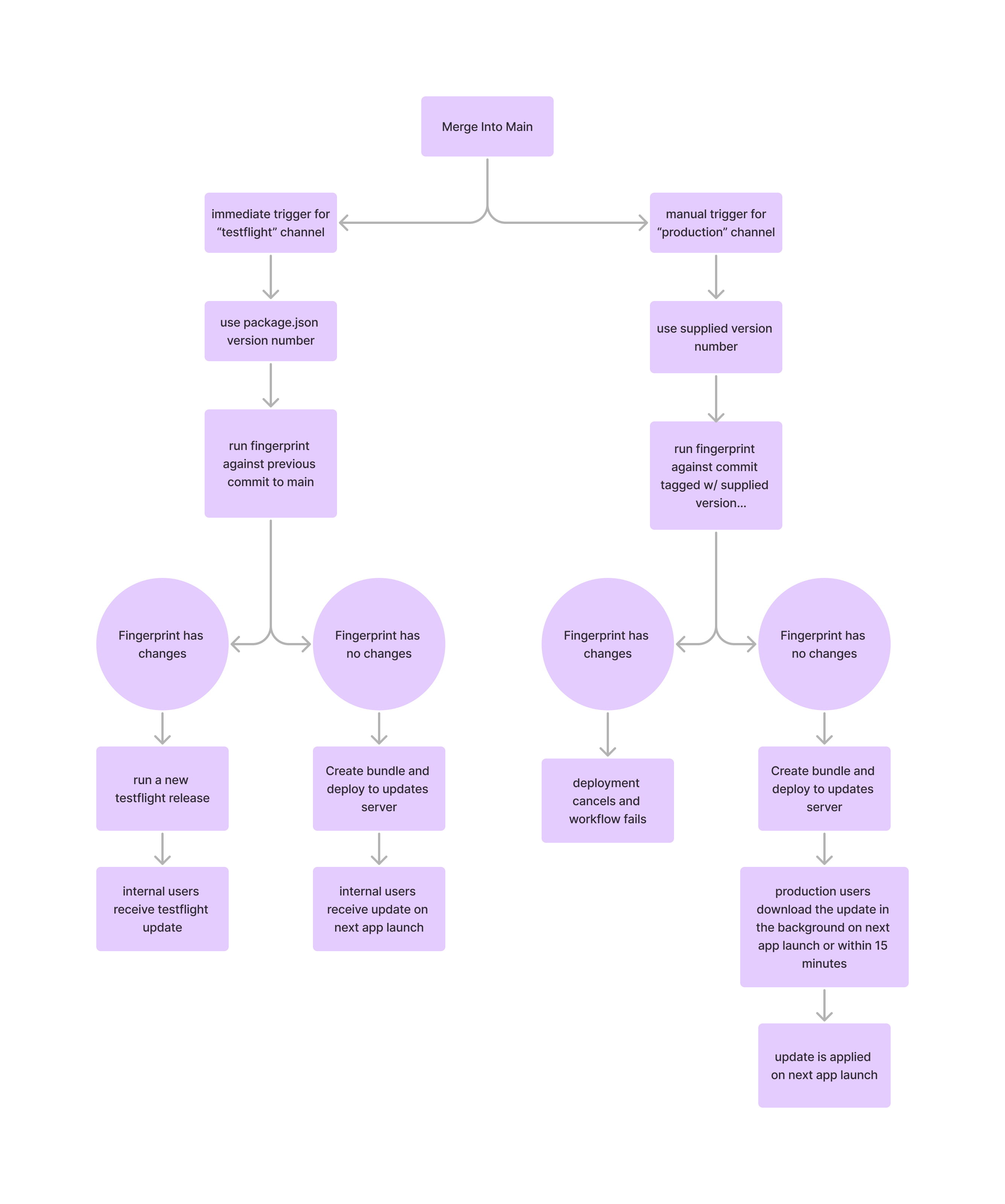
Internal Deployments
Internal OTA deployments should be performed automatically upon all merges into main. In cases where the fingerprint diff results in incompatible native changes, a new client build will automatically be ran and deployed to TestFlight (iOS) or delivered in Slack (Android).
Production Deployments
Prerequisites
-
Find the latest production build number for both iOS and Android in Slack. These are listed in #client-builds
-
It may also be useful to check the current production clients for these values. This will also help for testing. Note that you will need to fully remove the existing internal client build from your device, otherwise the given values in the app may differ from the actual production values.
-
You should have signed in to EAS locally through npx eas login. You will need to modify the build number in a subsequent step.
-
Ensure that the commit the initial client was cut from is properly tagged in git. The tag should be in the format of 1.X.0
- Note: If the commit is not properly tagged, then the OTA deployment will simply fail since the GitHub Action will not be able to find a commit to fingerprint and diff against.
Preparation
- Create a new branch from the git tag that the initial release was cut from if no OTA deployment has been made yet for this
client. Name this branch
1.X.0-ota-1 - If a deployment has been made previously for this release, increment the branch name, i.e.
1.x.0-ota-2 - If necessary, cherry-pick the commit(s) that you wish to deploy
- Ensure that the package.json’s version field is set to the appropriate value. As long as used the correct git tag to create your branch from, this should be properly set.
Deployment
- Update the build number through EAS to match the build numbers of the
production iOS/Android apps
- Note: This isn’t strictly necessary, but having a step that takes you off of GitHub and into the terminal provides a little “friction” to avoid fat fingering a release. Since there are legitimate reasons to just “click and deploy” for internal builds, I felt it useful to make sure it doesn’t accidentally become a prod deployment.
- Set the build numbers to the values found in the prerequisite steps. Again, this should be the build number for the current production release you want to deploy for.
npx eas build:version:set -p iosnpx eas build:version:set -p android- These steps should spit out what the current build number is, save those values for later too
- Run the deployment
-
Navigate to https://github.com/bluesky-social/social-app/actions/workflows/bundle-deploy-eas-update.yml
-
Select the “Run Workflow” dropdown
-
Select the branch for the deployment you are releasing.
-
Double check the branch selection.
-
Select the production channel
-
Enter the version for the client you are releasing to, i.e. 1.80.0
- Note: If you do enter an incorrect version here, the deployment will either:
-
Triple check the branch selection.
- You selected the correct branch
- You selected the "Production" channel
- You entered the correct version in the format of
1.X.0.
-
Press “Run Workflow”
-
In about five minutes, the new deployment should be available for download. To test:
- Remove the internal build of the app from your device
- Download the app from the App Store/Google Play
- Launch the app once and wait approximately 15 seconds
- Relaunch the app
- Check the Settings page and scroll to the bottom. The commit hash should now be the latest commit on your deployed branch.
Post Deployment
- Reset both platforms build numbers to what they were before the OTA deployment. These values should have been logged by the EAS CLI when you reset them to the production values prior to OTA.





